ТОВ СЕЛМ АГРО

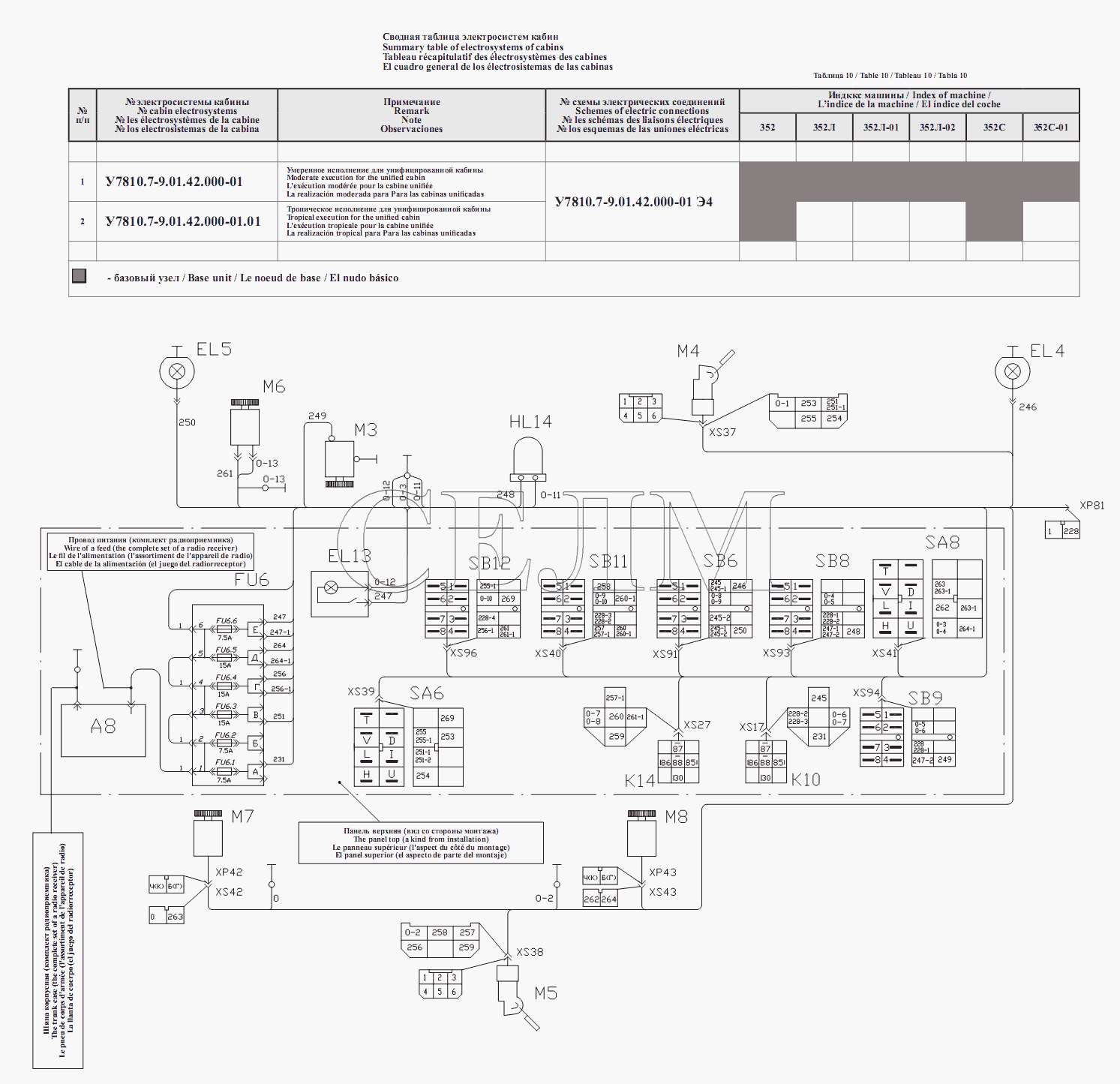
Електросистеми кабін У7810.7-9.01.42.000-01, У7810.7-9.01.42.000-01.01